推荐对接方案
前提说明
-
熟悉产品模块组成,客户内容包括客户客户端【App】/云平台/设备端,AIRTC内容包括开发者控制台/AppSDK/AIRTC云平台/DeviceSDK。
- 强烈建议:客户使用自有账号体系,通过自有App请求客户云平台绑定/解绑设备,并调用AIRTC云端绑定/解绑接口,客户端使用自有云平台的设备列表(AppSDK已兼容)。
-
注册开发者控制台并审核通过,已下载XsDemoApp,已经对接过AppSDK和DeviceSDK。比如:参考快速入门中设备快速开发完成设备初步对接。
-
如果客户是海外出货,需要了解海外全球化部署,对多区域中心有较深刻理解。
-
如果客户是海外出货,建议先完成国内环境的整体调试,熟悉相关流程后,再同步到海外进行验证。
核心业务时序图
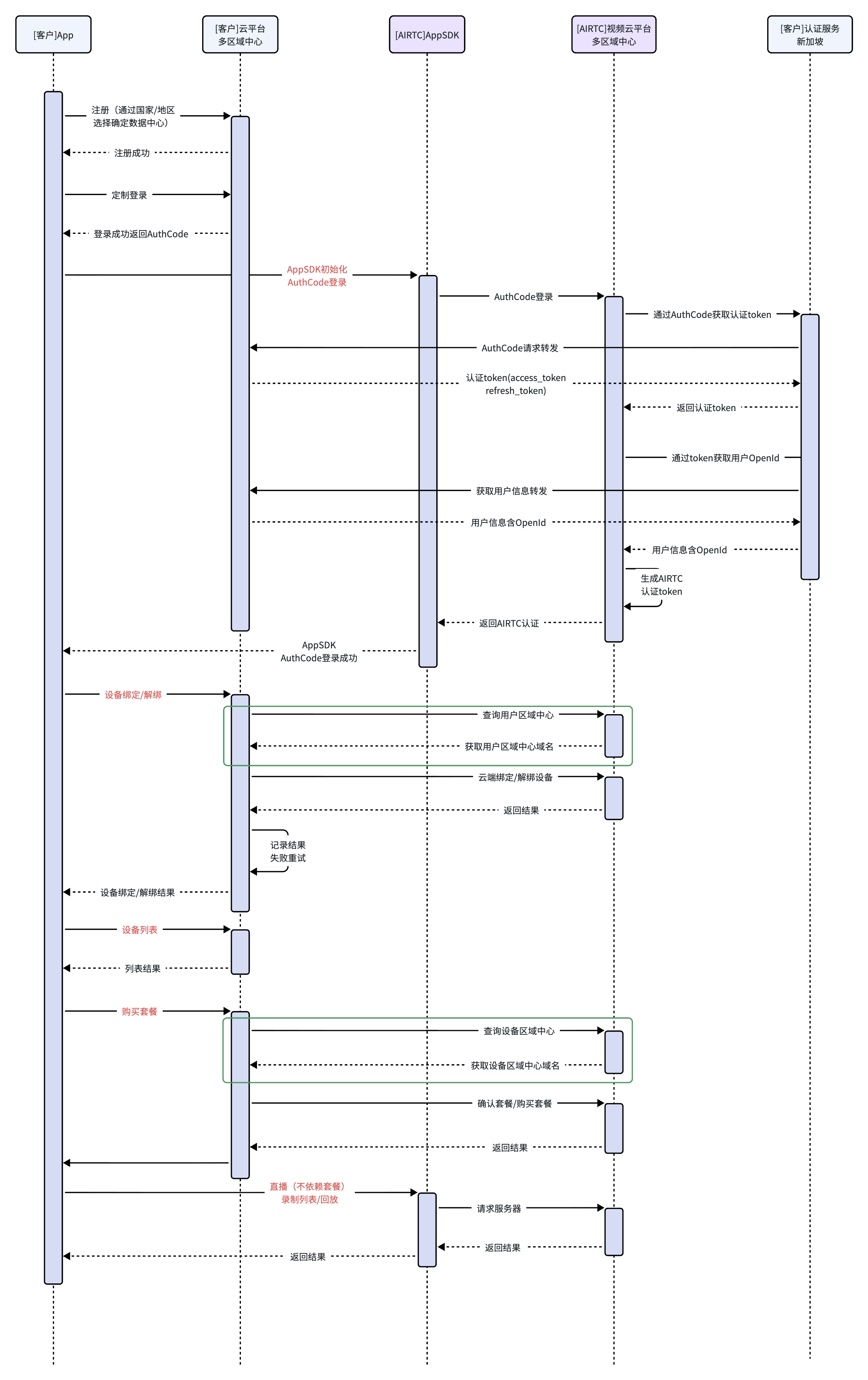
- AIRTC的区域中心相对独立,设备跟随用户的区域中心,套餐/云录制/事件/消息等依赖设备的区域中心
- 原则上客户多区域中心和AIRTC多区域中心针对国家和区域中心的映射建议保持一致,但不是必须
- 以下流程是最复杂的情况,牵涉到客户多区域中心和AIRTC多区域中心的核心业务交互

分析说明:
-
客户使用自有账号体系,自己管理用户的注册、登录、忘记密码、重置密码等功能。
- 针对海外用户注册,需要支持国家/地区选择,通过国家/地区确定用户的区域中心。效果参考DemoApp国家选择。
- 建议客户自己维护国家/地区接口和数据,如果需要,相速可以提供源码和数据。
-
针对用户登录,客户云平台增加返回AuthCode业务,AuthCode要有有效期控制,且每次登录返回不同的值。参考RFC6749:OAuth2 Authorizaion Code部分。
-
根据自有账号体系的需要,提供通过AuthCode获取access_token接口,提供通过access_token获取用户信息含OpenId接口。针对客户海外支持多区域中心,参考:自有账号全球用户接入。
-
客户自有App登录完成后,如果不存在AIRTC的设备,则无需初始化AIRTC AppSDK并使用AuthCode账号登录(这个需要客户云平台配合支持)。这样可以避免客户在其他云平台或自有平台有历史设备而与AIRTC无关的无意义调用。
-
如果需要绑定AIRTC平台的设备,则要先完成AppSDK初始化并使用AuthCode登录。
- 如果客户是海外出货且多区域中心与AIRTC多区域中心一一对应,则AIRTC的国家地区和区域映射可以以客户的为准。此时需要AppSDK(以Android AppSDK为例)初始化后设置国家地区和RegionId中,明确指定RegionId。否则不用指定RegionId,而只设置国家地区即可。
-
客户自有App自行实现设备绑定到自己云平台的业务交互。可以参考AppSDK提供的bindToken模式或快速绑定模式。
-
调用AIRTC云端绑定/解绑接口前,需要先确认下用户所属的区域中心。但如果AIRTC的国家地区和区域映射关系以客户的为准,则无需调用。
-
购买套餐前,需要确认下设备所属区域中心的域名,再调用查询套餐、购买套餐接口业务。但如果AIRTC的国家地区和区域映射关系以客户的为准,则无需调用。
-
针对视频直播、回放等业务直接调用AppSDK提供的相关接口即可,AppSDK内部会自动选择用户(设备)所属的区域中心域名进行业务请求。
-
针对消息网关数据同步,Amazon Alexa,Google Home对接,参考相应的链接。